2021港科大-建行·惠懂你 百万奖金国际创业大赛(深圳)初赛晋级名单公示
添加者:蓝海湾孵化港 日期:2021-07-14 浏览次数:6635

2021港科大-建行·惠懂你 百万奖金国际创业大赛(深圳)自4月28日启动以来,得到了社会各界的踊跃支持及创业团队的积极响应,截止报名结束,共计收到了204个参赛项目。在完成项目征集及项目初审环节后,赛事正式进入初赛评审。


本年度赛事特设三大通道——深港通道、新金融通道、产业通道(天安数码城深创谷分赛场), 在初赛评审中,由来自高校、产业界及创投界的资深代表组成的评审委员会对各个团队提交的商业计划书进行了专业的评估,从技术创新、商业创新、目标市场的适当性这三个角度进行评析。最终,评审委员会从每个通道中分别评选出了10个项目,总计30个团队晋级至半决赛评审。


现公布初赛评审委员会名单及晋级名单:

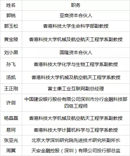
初赛评审委员会

*按姓氏拼音排序


初赛晋级名单

*按通道及团队ID排序

恭喜以上晋级的团队,同时也感谢评审委员会的支持与付出,后续将有专业的创业导师针对团队安排不同形式及主题的工作坊/创业训练,敬请留意大赛组委会的通知。如果有任何有疑问的地方,也欢迎与我们联系,您也可关注微信公众号:蓝海湾孵化港,以便获取最新赛事资讯。

欢迎大家继续关注2021港科大-建行·惠懂你 百万奖金国际创业大赛(深圳),在后期的线下赛事中,也欢迎各位前来交流,与我们一同创享非凡!

分享到: